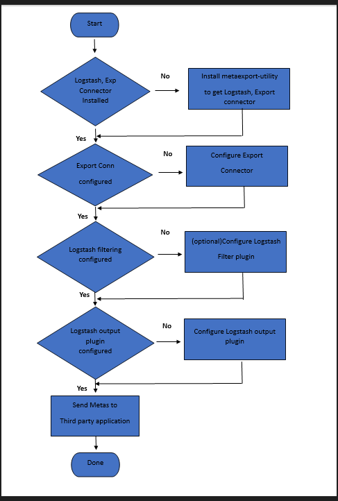
April 7, 2026 Configuration Process The following flowchart describes the steps to configure NetWitness MetaExport.